
Artificial intelligence isn’t just transforming industries—it’s rewriting pay scales. As companies race to build smarter products, AI engineers have become some of the most sought-after (and best-paid) professionals in tech. From powering recommendation engines at Netflix to deploying generative models at OpenAI, these engineers sit at the intersection of innovation and implementation.
The global AI market is projected to grow at a ~30% CAGR through 2030, expanding from enterprise automation to large-scale model deployment across every sector. That growth directly fuels salary acceleration: organizations need engineers who can build, train, and scale intelligent systems, and they’re willing to pay a premium for that expertise.
But what does that mean for your earning potential? How much do AI engineers actually make, and how does compensation shift if you work in New York, San Jose, Berlin, Singapore, or Bangalore?
In this guide, we break down this year’s AI engineer salaries across the globe, by experience, industry, and location. You’ll learn how total compensation is evolving in the age of AI, which skills and certifications command a premium, and how remote work is reshaping pay expectations.
Whether you’re starting out or already leading AI initiatives, this report will help you understand where the money flows in AI, what drives the biggest pay jumps, and how to position yourself for the top salary bracket.
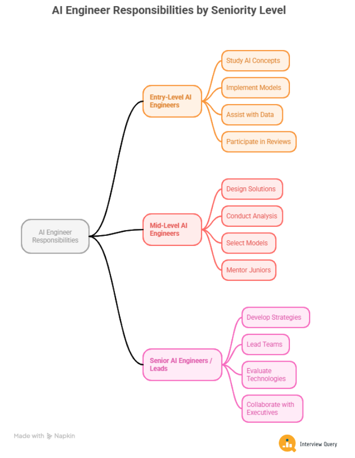
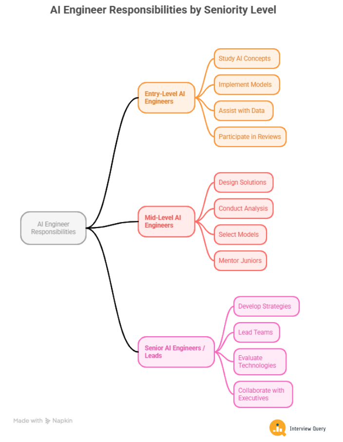
An AI engineer is the creative architect behind intelligent systems, the people teaching machines how to think, learn, and make decisions. They design models that recognize images, understand language, and predict outcomes, blending software engineering with data science and cognitive computing. In practice, that means building pipelines that feed data into neural networks, training those models, and integrating them into apps that improve how we search, recommend, and automate everyday experiences.
But beyond coding models, AI engineers act as translators between technology and business, turning complex algorithms into real-world impact. Senior engineers often mentor teams, shape an organization’s AI roadmap, and ensure that solutions align with strategic goals.
The career outlook for AI engineers is exceptionally strong. According to McKinsey, AI could automate nearly 30% of global work hours by 2030, reshaping industries while creating new technical opportunities. The U.S. Bureau of Labor Statistics projects a 26% job growth for computer and information research scientists from 2024–2034, far faster than average. Employers consistently seek AI talent fluent in Python, machine learning, and cloud platforms like AWS and Azure, with many valuing hands-on project experience as much as advanced degrees.
Source: Glassdoor
Glassdoor data shows that U.S. AI engineers earn the highest average pay, with total compensation exceeding $160K annually. Salaries vary significantly across regions:
| Region or Country | Average annual base salary | Detailed Overview |
|---|---|---|
| United States (US) | According to Built In’s salary report, the average base salary for AI engineers is $184,757, with $26,486 in additional cash compensation and $211,243 total compensation. Compensation ranges from $80K to $338K. | Built In’s data is based on anonymous employee submissions. Cities like San Jose, Boston and New York offer the highest pay; Coursera notes that San Jose AI engineers earn $206,706 on average. |
| Canada | SalaryExpert’s database reports an average artificial‑intelligence engineer salary of $122,963 CAD per year, with entry‑level roles around $86,188 CAD and senior roles around $152,738 CAD. | SalaryExpert data comes from employer surveys and anonymous employees. |
| United Kingdom (UK) | The UK job‑ads portal IT Jobs Watch lists a median AI‑engineer salary of £77,500 over the six months to November 2025. The 25th percentile is £62,500, and the 75th percentile is £100,000. | These figures are based on salaries quoted in job postings; they provide a market benchmark for permanent roles. |
| Germany | SalaryExpert reports that an engineer in artificial intelligence earns an average of €92,232 per year with an entry‑level salary of €64,649 and a senior salary of €114,566. | SalaryExpert data includes a mean bonus of €3,984. |
| Switzerland | In Switzerland, SalaryExpert finds an artificial‑intelligence specialist earns CHF 116,740 per year. Entry‑level salaries start around CHF 81,600, while senior specialists earn about CHF 144,606. | SalaryExpert notes that bonuses average CHF 5,043. |
| India | Intellipaat’s 2025 salary guide reports that AI engineers typically earn ₹10–15 lakh per year (roughly $12–18 K USD). Entry‑level roles (0–2 years) pay ₹4–12 lakh and mid‑level roles (3–5 years) pay ₹8–20 lakh; senior professionals (5–10 years) can earn ₹15–40 lakh. | Salaries vary widely by city and sector; Bengaluru, Hyderabad and Pune offer higher pay due to their tech ecosystems. |
| Singapore | Talent platform Second Talent estimates that full‑time AI engineers in Singapore earn S$108,000–S$260,000 annually ($80–192 K USD). Monthly salaries range from S$9,000 to S$22,000; senior or specialist roles can exceed S$22,000 per month. | Although Second Talent is a recruitment firm, it benchmarks salaries against market data and notes that Singapore’s national AI strategy drives high pay. |
These figures illustrate the global wage gap in AI engineering. U.S. salaries are the highest, followed closely by Switzerland and Singapore. Canada and Germany sit in the mid‑range, while India offers lower absolute pay but has a rapidly growing AI sector. Cost of living and currency differences mean that local purchasing power can differ significantly from the converted figures.

Experience remains one of the strongest predictors of AI-engineer pay. Based on PwCs AI Jobs Barometer and SalaryExpert data, here’s how average annual compensation progresses across experience levels
| Experience Level | United States | Canada | Europe |
|---|---|---|---|
| 0 – 1 years (Entry) | $100K | $75K | $95K |
| 1 – 3 years (Junior) | $120K | $90K | $110K |
| 4 – 6 years (Mid-Level) | $135K | $105K | $125K |
| 7 – 9 years (Senior) | $155K | $120K | $145K |
| 10 – 14 years (Lead) | $170K | $135K | $165K |
| 15+ years (Principal/Director) | $185K+ | $150K+ | $180K+ |

AI engineers perform various roles depending on their tech stack and their industry. Here is the average salary in the USA by specialization:
| Role | Junior | Middle | Senior |
|---|---|---|---|
| Machine Learning Engineer | $70K | $160K | $210K |
| Data Scientist | $65K | $125K | $155K |
| Robotics Engineer | $70K | $120K | $200K |
| Computer Vision Engineer | $140K | $170K | $210K |
| NLP Engineer | $135K | $170K | $210K |
| AI Research Scientist | $110K | $130K | $175K |
| Neural Network Engineer | $90K | $110K | $135K |
| AI Product Manager | $95K | $160K | $195K |
Salary data is sourced from indeed.com, talent.com, and ziprecruiter.com
Based on Coursera, the top-paying metro areas in the US for AI engineers include:
| City / Metro Area | Average Annual Salary |
|---|---|
| San Jose / Bay Area | $205K |
| Boston | $190K |
| New York | $190K |
| Santa Clara | $185K |
| Nashville | $160K |
| Dallas | $150K |
| Austin | $140K |
| Seattle | $135K |
Even non-metropolitan regions often report median salaries above $125K, especially for experienced remote engineers.
AI engineers generally out‑earn many other technical positions. Built In’s salary data shows an average U.S. AI‑engineer base salary of $184K, with additional cash compensation ($28K) yielding a total of $211K.
Source: builtin.com
In comparison, the average U.S. software engineer’s base salary is $139K with total compensation of $160K.
Source: builtin.com
A Levels.fyi’s compensation study highlights that AI specialization commands a strong salary premium over traditional software engineering. The pay gap widens with seniority:
| Role Level | Non-AI Software Engineer (Avg.) | AI-Focused Software Engineer (Avg.) | Pay Gap |
|---|---|---|---|
| Entry-Level | ~$145K | ~$155K | +6% |
| Mid-Level | ~$200K | ~$240K | +20% |
| Staff / Principal | ~$515K | ~$920K | +78% |
Even at early-career stages, AI engineers earn about 6% more than their non-AI peers, and the difference can exceed 70% at senior levels, particularly in large tech firms like Intuit and Google DeepMind.
Cash salary is only part of an AI engineer’s compensation. Built In’s data show that AI engineers receive about $28K in additional cash compensation on average, which may include bonuses, profit sharing, and other incentives. SalaryExpert reports that bonuses can add several thousand dollars to annual pay in Canada and Germany. Equity grants, particularly in start‑ups and tech companies, can meaningfully increase total earnings, though their future value depends on company performance.
| Compensation Element | Typical Range / Notes |
|---|---|
| Base Salary | $120K – $180K depending on role and location |
| Bonus & Profit Sharing | Adds $20K – $40K annually |
| Equity / Stock Options | Common in startups and large tech; long-term value varies |
| Benefits | Health insurance, paid time off, retirement plans |
| Professional Development | Learning budgets and certifications |
| Work Flexibility | Remote/hybrid stipends and home-office allowances |

A master’s or doctoral degree in computer science, machine learning, or a related field can increase an AI Engineer’s earning potential. Advanced degrees demonstrate a deeper understanding of AI principles and can open doors to more specialized and higher-paying roles.
According to 365 Data Science’s analysis of 903 job postings, only 2.5% of positions target junior candidates (0–2 years of experience), underscoring the importance of internships and related roles. About 27.7% of postings require a PhD, while 48.6% accept master’s or bachelor’s degrees. Practical experience and project portfolios often outweigh formal degrees.

Remote work continues to reshape compensation trends across the tech industry.
According to a 2025 Dice analysis, remote software engineers earn about 22% more on average than office-based roles. Here’s how pay compares across key cities:
| City | Remote Salary | In-Office Salary |
|---|---|---|
| San Francisco | ~$180K | ~$176K |
| Seattle | ~$174K | ~$169K |
| New York | ~$167K | ~$165K |
Remote roles often pay equal or higher than in-office positions due to wider hiring pools and competition for specialized talent, a pattern increasingly seen in AI-engineering roles as well.
Although the study focused on software engineers, the same pattern holds true for AI and machine-learning engineers. Remote AI specialists often command equal or higher pay due to intense competition for niche skills and employers broadening their hiring beyond traditional tech centers like Silicon Valley. For many professionals, remote work has become both a lifestyle choice and a strategic way to access higher-paying opportunities across regions.
Remote/hybrid work also influences job availability. The RemoteJobsSE study on software‑engineering salaries (May 2025) found that remote software engineers earn about 21.9 % more than office‑based peers and that remote pay remained stable during tech‑industry layoffs. Although this study focuses on software engineers, similar trends apply to AI engineers: remote roles often command a premium because companies compete for scarce talent across geographies.
Research and Preparation Before your first conversation about compensation, do your homework. Compare salaries by location, company size, and industry, and understand what “competitive” means for your specific role. At Interview Query, we often see successful candidates anchor their expectations with a range instead of one number, this leaves flexibility for bonuses, benefits, and equity.
Highlight Your Value Bring evidence, not adjectives. Quantify how your work improved performance or saved time: “increased model accuracy by 10%,” “cut training time in half,” or “automated X hours of manual work.” Back these with projects or metrics from your portfolio. Don’t just list tools, show impact. The more clearly you can connect your contributions to business results, the stronger your case for higher compensation.
Negotiate Beyond the Base Salary
Salary is only one piece of your total compensation. High-earning AI engineers also weigh equity, bonuses, flexible work options, and learning budgets. Stay collaborative, express enthusiasm for the role, and keep conversations professional, especially if you have multiple offers. Employers are often willing to match or improve packages when they see genuine alignment between your skills and their priorities.
Keep Learning to Stay in the Top Bracket
The fastest-growing salaries go to engineers who continuously upskill in areas like NLP, computer vision, and generative AI. Certifications and specialized training signal long-term value to employers and keep you in the higher compensation tiers. Treat learning as part of your earning strategy.

The rise of large language models (LLMs) and AI agents has sparked debate over whether engineers will be replaced. Evidence suggests that agents will augment, not replace, skilled engineers.
The McKinsey State of AI Engineering survey found that although many teams experiment with agents, fewer than 20% of respondents said agents are “working well” in their organizations. Most teams haven’t deployed them to production. Evaluation remains the top pain point, and human review remains the gold standard. Teams frequently update models and prompts; 50% swap models monthly and 70% modify prompts at least monthly, underscoring the need for human oversight.
Zach Lloyd, founder of Warp, argues that AI coding tools require active steering; they operate like capable junior teammates but still need experienced engineers to provide context, review output, and mitigate risks. AI may reduce routine work for junior developers, but it increases demand for senior engineers who can orchestrate agents and ensure system reliability.
This shift widens the gap between novice and expert engineers; those who leverage AI effectively will be more valuable. Thus, AI agents are likely to empower engineers, enabling them to focus on higher‑level design and problem‑solving while automating repetitive tasks.

Beyond credentials, it’s important to:
Meanwhile, DataCamp recommends working on projects, taking online courses, and attending conferences to stay current. The field values demonstrable skills and problem‑solving ability more than specific degrees.
An AI engineer designs, implements and deploys intelligent systems using machine‑learning and deep‑learning techniques. Responsibilities include building and optimizing models, integrating them with existing infrastructure, developing data pipelines and collaborating with cross‑functional teams.
Salaries vary by region: U.S. averages around $147K with total compensation above $160K; Canada and Australia are near $110–$128K; Western Europe ranges from $60–$145K; Eastern Europe around $40–$55K; Asia ranges from $17K in India to $115K in Singapore; the Middle East averages at $100Ki; Latin America spans $18–$58K.
Key factors include experience level, specialization (e.g., NLP, computer vision), industry (tech vs. finance vs. healthcare), company size and stage (start‑up vs. big tech), and location. Remote/hybrid policies and negotiation skills also affect compensation.
Staff-level and principal AI engineers, AI researchers, and specialized deep-learning experts at major tech companies can reach or exceed $300K through base salary, bonuses, and stock compensation.
Most AI engineers hold degrees in computer science, data science, engineering, or mathematics. However, strong portfolios, projects, and certifications can substitute for formal degrees in many roles.
Highest-paying AI roles include NLP engineers, computer vision engineers, deep learning specialists, AI researchers, and staff-level ML or LLM engineers.
Yes. AI engineers typically earn 10–20% more than general software engineers due to their specialized expertise and the rising demand for ML and generative-AI skills.
Most people take 6–18 months of focused learning if transitioning from software or data roles, and 2–4 years if starting from scratch, including degree programs and hands-on project experience.
Hiring an AI developer typically takes 6–12 weeks, depending on seniority, availability of qualified candidates, and interview complexity. Specialized roles (NLP, CV, LLM engineers) may take longer due to high demand and limited talent supply.
Explore real interview questions to prepare for FAANG+ and beyond, along with role insights and curated prep material on Interview Query. Whether you’re aiming for your first AI role or moving toward senior engineering positions, our question bank and interview guides will help you practice the skills top companies look for.
Start preparing for your next AI engineering interview with Interview Query’s curated AI question bank.